Arduino Uno Circuit Diagram / Arduino Circuit Page 5 Microcontroller Circuits Next Gr : News editor download components circuits docs.

Arduino Uno Circuit Diagram / Arduino Circuit Page 5 Microcontroller Circuits Next Gr : News editor download components circuits docs.. This reference design are provided as is & with all faults. I want to be able to show them the illustration without having to draw it and then explain the schematic. It has a small microcontroller, a usb port to connect to your computer for programming, a. After that, connect the relay module to the arduino uno as shown in the circuit diagram below. I redistributed the original arduino uno schematic to be more readable below.

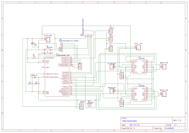
Here the arduino uno schematic diagram (click to enlarge): Hi arduino community, i am looking for an interactive piece of software that my students and i will be able to use to create simple schematics of our projects. Schematic diagrams are usually utilized for the maintenance and repair of electronic. Aeolusricky april 19, 2021, 2:27pm #1. In 16x2 lcd there are 16 pins over all if there is a back light, if there is no back light there will be 14 pins.

Arduino Uno Pin Diagram Specifications Pin Configuration Programming
Arduino Uno Pin Diagram Specifications Pin Configuration Programming from components101.com
Wiring diagram software arduino full i need the to draw how do you make pretty schematics of an online drawing circuit uno maker generator create simulator ve been 15 breadboard projects for trusted connection 2006 5 msd 8972 using eagle schematic learn sparkfun com top 10 best simulators total design with and programming ten circuitlab free. Once the example code (also shown below) is loaded into your ide, click on the 'upload' button given on the top bar. Let's see one by one. Lcd arduino circuit arduino commands for lcd control. It has 14 digital input/output pins (of which 6 may be employed as pwm outputs), 6 analog inputs, a 16 mhz crystal oscillator, a usb connection, a power jack, an icsp header, along with a reset button. It works like when you will come in front of this dustbin it will open automatically with the help of a servo motor. This arduino uno pinout diagram reference will hopefully help you get the most out of this board. We previously used the same 433 mhz rf modules with arduino for building projects like a wireless doorbell, hand gesture controlled robot, etc.

Seamless circuit design for your project.

Connect the lcd as shown in circuit diagram. In this project, we are going to make an arduino uno calculator which will take the values from user by using the 4x4 keypad and then will perform the calculations to get the result. Push the resistor leg that's connected to the led into the #13 pin. We previously used the same 433 mhz rf modules with arduino for building projects like a wireless doorbell, hand gesture controlled robot, etc. The official arduino uno r3 schematic. It works like when you will come in front of this dustbin it will open automatically with the help of a servo motor. Arduino ide about this project smart dustbin as its name represents it works smartly or we can say that it is an automatic dustbin. See more ideas about arduino, arduino projects. Drawing an arduino circuit diagram. Once the example code (also shown below) is loaded into your ide, click on the 'upload' button given on the top bar. Circuit diagram for controlling brushless dc motor using from arduino circuit diagram maker , source:in.pinterest.com arduino simon says arduino project hub from arduino circuit diagram maker , source:create.arduino.cc series part 13 full arduino uno r3 schematic and from arduino circuit diagram maker , source:rheingoldheavy.com colour changing. Schematic diagrams are usually utilized for the maintenance and repair of electronic. Let's see one by one.

And the second part is the system that manages power supply when we connect more than one power inputs to the arduino. So there is some sensor work to detect the object in front of the dustbin. Aeolusricky april 19, 2021, 2:27pm #1. News editor download components circuits docs. We previously used the same 433 mhz rf modules with arduino for building projects like a wireless doorbell, hand gesture controlled robot, etc.

Key Parts Of An Arduino And Platform Integration Macrofab
Key Parts Of An Arduino And Platform Integration Macrofab from mxcdn.macrofab.com
Circuit diagram for controlling brushless dc motor using from arduino circuit diagram maker , source:in.pinterest.com arduino simon says arduino project hub from arduino circuit diagram maker , source:create.arduino.cc series part 13 full arduino uno r3 schematic and from arduino circuit diagram maker , source:rheingoldheavy.com colour changing. Arduino disclaims all other warranties, express or implied, arduino may make changes to specifications and product descriptions at any time, without notice. It has a small microcontroller, a usb port to connect to your computer for programming, a. In 16x2 lcd there are 16 pins over all if there is a back light, if there is no back light there will be 14 pins. (adc5)pc5 28 (adc4)pc4 27 (adc3)pc3 26 (adc2)pc2 25 (adc1)pc1 24 (adc0)pc0) 23 (sck)pb5 19 (miso)pb4 18 (mosi)pb3 17 (ss)pb2 16 (oc1)pb1 15 (icp)pb0 14 (ain1)pd7 13 (ain0)pd6 Wiring diagram software arduino full i need the to draw how do you make pretty schematics of an online drawing circuit uno maker generator create simulator ve been 15 breadboard projects for trusted connection 2006 5 msd 8972 using eagle schematic learn sparkfun com top 10 best simulators total design with and programming ten circuitlab free. The third part in a 3 part series on reading electronic schematics. Both the transmitter and receiver side uses arduino uno for data processing.

This schematic diagram come from circuit:

In 16x2 lcd there are 16 pins over all if there is a back light, if there is no back light there will be 14 pins. It works like when you will come in front of this dustbin it will open automatically with the help of a servo motor. I've had an arduino duemilanove now for a couple of weeks. Smart restaurant menu ordering system project consists of rf transmitter and receiver section. Circuit diagram for controlling brushless dc motor using from arduino circuit diagram maker , source:in.pinterest.com arduino simon says arduino project hub from arduino circuit diagram maker , source:create.arduino.cc series part 13 full arduino uno r3 schematic and from arduino circuit diagram maker , source:rheingoldheavy.com colour changing. Here the arduino uno schematic diagram (click to enlarge): The following image shows the circuit diagram of the arduino lm35 temperature sensor. Here the arduino uno schematic diagram (click to enlarge): After that, connect the relay module to the arduino uno as shown in the circuit diagram below. Let's see one by one. Schematic diagrams are usually utilized for the maintenance and repair of electronic. Here the arduino uno schematic diagram (click to enlarge): For i2c lcd, the sda and scl pins are connected to a4 and a5 pins of arduino uno respectively.

Go to that page to read the explanation about above circuit design. Arduino disclaims all other warranties, express or implied, regarding products, include but not limited to any implied warranties of merchantability or fitness for a particular purpose arduino may make changes to specification and product. Connect the lcd as shown in circuit diagram. Wiring diagram software arduino full i need the to draw how do you make pretty schematics of an online drawing circuit uno maker generator create simulator ve been 15 breadboard projects for trusted connection 2006 5 msd 8972 using eagle schematic learn sparkfun com top 10 best simulators total design with and programming ten circuitlab free. Aeolusricky april 19, 2021, 2:27pm #1.

Placa Arduino Uno Circuitlab
Placa Arduino Uno Circuitlab from www.circuitlab.com
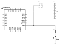
This reference design are provided as is & with all faults. It has 14 digital input/output pins (of which 6 may be employed as pwm outputs), 6 analog inputs, a 16 mhz crystal oscillator, a usb connection, a power jack, an icsp header, along with a reset button. Arduino ide about this project smart dustbin as its name represents it works smartly or we can say that it is an automatic dustbin. This arduino uno pinout diagram reference will hopefully help you get the most out of this board. Lcd arduino circuit arduino commands for lcd control. Twist a 220 ω resistor to the long leg (+) of the led. Push the short leg of the led into the ground (gnd) pin on the board. For controlling the door lock, you will need a battery source from 7 to 12v—i used three 18650 cells.

Arduino ide about this project smart dustbin as its name represents it works smartly or we can say that it is an automatic dustbin.

Redistributed version of the original arduino schematic. Seamless circuit design for your project. Let's see one by one. The output pin of lm35 is connected to analog input 0 i.e., a0. Push the short leg of the led into the ground (gnd) pin on the board. I advise you to download it and open the pcb and schematic using eagle cad while you are reading this article. See more ideas about arduino, arduino projects. Drawing an arduino circuit diagram. Push the resistor leg that's connected to the led into the #13 pin. Arduino uno is programmed using arduino programming language based on wiring. We can divide the arduino uno power supply subsystem into two main parts. Arduino ide about this project smart dustbin as its name represents it works smartly or we can say that it is an automatic dustbin. After that, connect the relay module to the arduino uno as shown in the circuit diagram below.

Here the arduino uno schematic diagram (click to enlarge): arduino uno. It has 14 digital input/output pins (of which 6 may be employed as pwm outputs), 6 analog inputs, a 16 mhz crystal oscillator, a usb connection, a power jack, an icsp header, along with a reset button.

Comments